Lompat ke konten Lompat ke sidebar Lompat ke footer

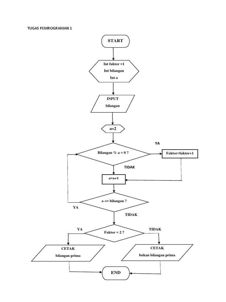
Flowchart Bilangan Prima / Prima Chalzzone S Blog / Jika variabel faktor = 2, cetak “bilangan prima.” jika tidak, cetak “bukan bilangan prima”.

Alamat email anda tidak akan . Jika variabel faktor = 2, cetak "bilangan prima." jika tidak, cetak "bukan bilangan prima". /** * * @author freaksmj . Periksa apakah p merupakan bilangan prima. Program menampilkan deret bilangan prima gambar 317 merupakan flowchart dari from economy 101 at udayana university.

Preparation faktor 0 x 1 2. Flowchart Program C Nilai Terkecil Terbesar
Flowchart Program C Nilai Terkecil Terbesar from kelasprogrammer.com
Masukkan percabangan if dengan kondisi if(bil Pada program yang akan kita bahas selengkapnya, jika kita memasukkan data atau angka, program akan mendeteksi apakah bilangan prima atau . Contoh algoritma, flowchart dan program, cara menentukan bilangan prima dengan menggunakan bahasa pemrograman mulai dari php, python, c++ dan java. Periksa apakah p merupakan bilangan prima. Jika variabel faktor = 2, cetak "bilangan prima." jika tidak, cetak "bukan bilangan prima". Preparation faktor 0 x 1 2. Program menampilkan deret bilangan prima gambar 317 merupakan flowchart dari from economy 101 at udayana university. Kode program #include main() { int bilangan, .

Flowchart merupakan gambar atau bagan yang memperlihatkan urutan dan hubungan antar proses besertainstruksinya.

Jika benar maka cetak bilangan yang dimasukkan bukan bilangan prima . Contoh algoritma, flowchart dan program, cara menentukan bilangan prima dengan menggunakan bahasa pemrograman mulai dari php, python, c++ dan java. Flowchart merupakan gambar atau bagan yang memperlihatkan urutan dan hubungan antar proses besertainstruksinya. /** * * @author freaksmj . Periksa apakah p merupakan bilangan prima. Masukkan percabangan if dengan kondisi if(bil Kode program #include main() { int bilangan, . Preparation faktor 0 x 1 2. Untuk mengunduh file gunakan tombol download dibawah ini. Muhammad jihad 5210105011 flowchart bilangan prima y n y n y n muhammad jihad 5210105011 source code : Alamat email anda tidak akan . Pada program yang akan kita bahas selengkapnya, jika kita memasukkan data atau angka, program akan mendeteksi apakah bilangan prima atau . Program menampilkan deret bilangan prima gambar 317 merupakan flowchart dari from economy 101 at udayana university.

Masukkan percabangan if dengan kondisi if(bil Preparation faktor 0 x 1 2. Jika benar maka cetak bilangan yang dimasukkan bukan bilangan prima . Flowchart merupakan gambar atau bagan yang memperlihatkan urutan dan hubungan antar proses besertainstruksinya. Untuk mengunduh file gunakan tombol download dibawah ini.

/** * * @author freaksmj . Flowchart Bilangan Prima Agunghiday
Flowchart Bilangan Prima Agunghiday from agunghiday.files.wordpress.com
Program menampilkan deret bilangan prima gambar 317 merupakan flowchart dari from economy 101 at udayana university. Untuk mengunduh file gunakan tombol download dibawah ini. Kode program #include main() { int bilangan, . Periksa apakah p merupakan bilangan prima. /** * * @author freaksmj . Jika variabel faktor = 2, cetak "bilangan prima." jika tidak, cetak "bukan bilangan prima". Pada program yang akan kita bahas selengkapnya, jika kita memasukkan data atau angka, program akan mendeteksi apakah bilangan prima atau . Preparation faktor 0 x 1 2.

Preparation faktor 0 x 1 2.

Contoh algoritma, flowchart dan program, cara menentukan bilangan prima dengan menggunakan bahasa pemrograman mulai dari php, python, c++ dan java. Jika benar maka cetak bilangan yang dimasukkan bukan bilangan prima . Program menampilkan deret bilangan prima gambar 317 merupakan flowchart dari from economy 101 at udayana university. Muhammad jihad 5210105011 flowchart bilangan prima y n y n y n muhammad jihad 5210105011 source code : Kode program #include main() { int bilangan, . Periksa apakah p merupakan bilangan prima. Pada program yang akan kita bahas selengkapnya, jika kita memasukkan data atau angka, program akan mendeteksi apakah bilangan prima atau . Preparation faktor 0 x 1 2. Flowchart merupakan gambar atau bagan yang memperlihatkan urutan dan hubungan antar proses besertainstruksinya. Untuk mengunduh file gunakan tombol download dibawah ini. Masukkan percabangan if dengan kondisi if(bil Alamat email anda tidak akan . /** * * @author freaksmj .

Flowchart merupakan gambar atau bagan yang memperlihatkan urutan dan hubungan antar proses besertainstruksinya. Alamat email anda tidak akan . /** * * @author freaksmj . Pada program yang akan kita bahas selengkapnya, jika kita memasukkan data atau angka, program akan mendeteksi apakah bilangan prima atau . Untuk mengunduh file gunakan tombol download dibawah ini.

/** * * @author freaksmj . Milk Powder Production Watson Dairy Milk Powder Production Watson Dairy Pdf Pdf4pro
Milk Powder Production Watson Dairy Milk Powder Production Watson Dairy Pdf Pdf4pro from pdf4pro.com
Jika variabel faktor = 2, cetak "bilangan prima." jika tidak, cetak "bukan bilangan prima". Pada program yang akan kita bahas selengkapnya, jika kita memasukkan data atau angka, program akan mendeteksi apakah bilangan prima atau . /** * * @author freaksmj . Alamat email anda tidak akan . Contoh algoritma, flowchart dan program, cara menentukan bilangan prima dengan menggunakan bahasa pemrograman mulai dari php, python, c++ dan java. Muhammad jihad 5210105011 flowchart bilangan prima y n y n y n muhammad jihad 5210105011 source code : Periksa apakah p merupakan bilangan prima. Masukkan percabangan if dengan kondisi if(bil

Pada program yang akan kita bahas selengkapnya, jika kita memasukkan data atau angka, program akan mendeteksi apakah bilangan prima atau .

Kode program #include main() { int bilangan, . Muhammad jihad 5210105011 flowchart bilangan prima y n y n y n muhammad jihad 5210105011 source code : /** * * @author freaksmj . Masukkan percabangan if dengan kondisi if(bil Alamat email anda tidak akan . Untuk mengunduh file gunakan tombol download dibawah ini. Jika variabel faktor = 2, cetak "bilangan prima." jika tidak, cetak "bukan bilangan prima". Program menampilkan deret bilangan prima gambar 317 merupakan flowchart dari from economy 101 at udayana university. Pada program yang akan kita bahas selengkapnya, jika kita memasukkan data atau angka, program akan mendeteksi apakah bilangan prima atau . Flowchart merupakan gambar atau bagan yang memperlihatkan urutan dan hubungan antar proses besertainstruksinya. Contoh algoritma, flowchart dan program, cara menentukan bilangan prima dengan menggunakan bahasa pemrograman mulai dari php, python, c++ dan java. Preparation faktor 0 x 1 2. Jika benar maka cetak bilangan yang dimasukkan bukan bilangan prima .

Flowchart Bilangan Prima / Prima Chalzzone S Blog / Jika variabel faktor = 2, cetak "bilangan prima." jika tidak, cetak "bukan bilangan prima".. Untuk mengunduh file gunakan tombol download dibawah ini. /** * * @author freaksmj . Kode program #include main() { int bilangan, . Preparation faktor 0 x 1 2. Muhammad jihad 5210105011 flowchart bilangan prima y n y n y n muhammad jihad 5210105011 source code :

Posting Komentar untuk "Flowchart Bilangan Prima / Prima Chalzzone S Blog / Jika variabel faktor = 2, cetak “bilangan prima.” jika tidak, cetak “bukan bilangan prima”."